• 首页
  • 关于我们
  • 新闻中心
  • 投资建设
  • 党群工作
  • 企业文化
  • 信息公开
  • 联系我们
  • tel:028-85537112
  • 首页
  • 关于我们
    公司简介 领导致辞 领导成员 组织机构 发展历程 荣誉资质 合作伙伴
  • 新闻中心
    公司新闻 公示公告 项目动态 行业资讯 疫情专区
  • 投资建设
    投资项目 施工项目
  • 党群工作
    党史天天学 党建工作 群团工作 廉政建设 廉洁文化
  • 企业文化
    企业规划 大讲堂 员工风采 员工文学 视频欣赏
  • 信息公开
    基本信息 重大事项 经营成果 人事管理 履行社会责任 公示公告
  • 联系我们
    联系我们 在线留言

新闻中心

News Center

公司新闻 公示公告 项目动态 行业资讯 疫情专区

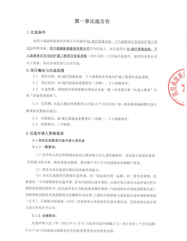
S2成巴高速金堂、下八庙服务区充电站扩建工程项目设备采购比选公告

日期:2025-10-21 浏览:5451

image.png

image.png

image.png

挂网-S2成巴高速金堂、下八庙服务区充电站扩建工程项目设备采购比选文件.doc

设备S2成巴高速金堂、下八庙服务区充电站扩建工程项目图纸.pdf


上一篇:S66隆汉高速自隆段沿滩服务区充电站扩建项目设备采购中...

下一篇:蓉昌高速毕棚沟停车区、绵虒服务区充电站新(扩)建项...

返回列表
联系电话:028-85537112
公司地址:成都市高新区创业路1号剑恒发展中心14楼
关于我们| 新闻中心| 投资建设 党群工作| 企业文化| 联系我们
友情链接:
COPYRIGHT?2018 (四川成渝新能建设有限公司) ALL RIGHTS RESERVED.
蜀ICP备2020029479号-1 | 技术支持:明腾-西部商务网数据统计